【2013级本招聘028】中铁五局(集团)有限公司校园招聘会
中铁五局(集团)有限公司校园招聘会
时间:2016年09月07日 09:30-12 : 00
地点:犀浦校区四食堂三楼319教室
|
中铁五局2017年应届毕业生招聘简章
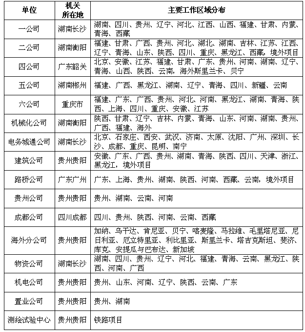
一、企业简介 中铁五局集团有限公司是世界500强中国中铁股份有限公司的全资子公司,前身为铁道部第五工程局,始建于1950年,注册资本17亿元。公司下辖17个子公司,35个分公司,现有员工21592人,各级各类专家134人,专业技术人员11648人,大型专业机械设备7442台套,年施工生产能力500亿元以上。 公司具有拥有铁路、房建工程施工总承包特级资质两项,拥有路基路面、桥梁隧道、铁路“四电”工程,城市轨道交通、市政公用工程,水利水电、机场码头工程等壹级总承包、专业承包壹级资质59项。同时还具有铁道行业甲Ⅱ级、房屋建筑甲级设计资质。主要从事建筑施工、海外工程施工、房地产开发、酒店经营、资本运营等业务。 作为中国对外承包工程商会会员单位,公司在加纳等10多个国家设立了分公司或驻外办事机构,享有外经、外贸权,援外成套项目实施企业A级资质,是中国对外承包工程商会“信用评价AAA级企业”。市场遍及非洲、南美、东南亚、南太平洋等地区。 公司先后荣获国家科技进步奖4项,省部级科技进步奖72项;开发国家级工法13项,省部级工法75项;持有国家专利147件。60项工程获鲁班奖、詹天佑奖、全国市政金杯示范工程和全国用户满意建筑工程等国家级奖项。先后荣获全国建筑业科技进步与技术创新先进企业、中国建筑业竞争力百强企业、全国实施用户满意工程标杆企业、全国“五一”劳动奖状、全国模范劳动关系和谐企业、中央企业先进基层党组织、全国企业文化建设典范企业等多项殊荣。所建工程创造了上百项全国、亚洲、世界纪录。多次得到了习近平、李克强、张德江等党和国家领导人的亲切慰问。 公司秉承“勇于跨越、追求卓越”的企业精神,以打造百年不朽工程为己任,竭诚为境内外顾客奉献至臻精品。 二、招聘专业 土木工程(铁道、道路、桥梁、隧道、建筑方向)、城市地下空间、城市轨道交通、水利水电、港口航道与海岸工程、采矿工程。 安全工程(施工方向)、测绘工程、地质工程、工程力学、环境工程、给排水、无机非金属材料。 工程机械、机械设计制造及其自动化、机械电子工程、电气工程及其自动化、电气工程与智能控制、建筑电气与智能化、轨道交通信号与控制、铁道信号、通信工程、电子信息工程、消防工程、计算机。 工程管理、工程造价、财务管理、会计学、投资学、物流管理、人力资源管理、法学、汉语言文学、英语、法语。 三、工作地点 局属各单位生产一线项目部。 四、应聘条件 1.全日制本科及以上学历。 2.有志在建筑施工行业生产一线从事工程项目管理工作。 3.具备良好的道德修养、扎实的专业知识、较强的实践动手能力。 4.具备较好的理解、沟通和组织能力,具有较强团队协作和吃苦耐劳精神,服从分配。 5.具有较好的身体素质、五官端正、气质佳。 四、面试资料 简历、就业推荐表、就业协议书、成绩单及获奖证书原件。 五、公司分布及工作区域
六、联系方式 通讯地址:湖南省长沙市韶山北路309号中铁五局人力资源部 邮政编码:410007 联系人:尚老师 联系电话:0731—88891687 15802509710 传 真:0731—88891744 电子邮箱:wjrc@vip.sina.com 企业网址:http://www.ztwj.cn/
|
||||
| 附件 |
|
|||
| 备注 | ||||

